大家知道吗?“天宫课堂”推出以来,已成功举行了两次太空授课,那么“天宫课堂”第三课会带来什么样的精彩呢?下面是小编给大家带来的天宫课堂第三课主要内容介绍,以供大家参考!
天宫课堂第三课主要内容

天宫课堂第三课授课内容
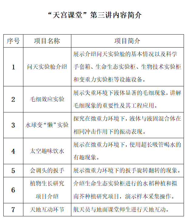
项目名称:问天实验舱介绍、毛细效应实验、水球变“懒”实验、太空趣味饮水、会调头的扳手、植物生长研究项目介绍、天地互动环节。
本次太空授课活动将继续采取天地互动方式进行,3名航天员将在轨介绍展示中国空间站问天实验舱工作生活场景,演示微重力环境下毛细效应实验、水球变“懒”实验、太空趣味饮水、会调头的扳手以及植物生长研究项目介绍,并与地面课堂进行互动交流,旨在传播普及载人航天知识,激发广大青少年对科学的兴趣。
天宫课堂第三课作文素材
在我年幼时,曾听长辈们讲过《嫦娥奔月的故事》,从那以后,一直向往着,有一天我也能像嫦娥一样飞到月亮上,去看看那传说中的广寒宫。
原以为只有传说中的天神才能在宇宙苍穹间畅游,但后来我才明白,原来人类也可以飞向宇宙,在其间自由的翱翔!2003年10月15日,“神舟五号”成功发射并安全返航,可那时的我还是个牙牙学语的孩子,没能亲眼目睹那历史性的一刻,也不能在记忆中留住它。2005年,“神舟六号”成功发射,那时候我坐在电视机前不目不转盯的看着,依稀记得我还问了妈妈:“为什么他们不飞向月亮呢”?可妈妈的回答我已经记不清了,因为自己还太小了。2007年,嫦娥一号探月飞船发射成功,那时我在想,如果我在那坐飞船里就好了,那样,我就可以见到传说中的嫦娥了。2022年神舟十四号的成功发射更让我激动不已,我在想,也许不久的将来,我也能踏上“奔月”的旅程。
月亮是那苍茫宇宙的一点,而“奔月”是我迈向宇宙的第一步,我的梦想是奔向我向往已久的月球,也是飞向我遥遥神思的苍茫宇宙。我要学习那些航天英雄,向他们一样成为一名优秀的航天员。我的父母不是航天工作者,因而我也没有受过那些科学知识的熏陶,但我一直坚信,只要努力的学习,我的梦想总有一天会实现!
我会想着我的梦不断前进,以为有梦想才会有希望。带着希望出发,载着梦想起航,踏上我的航天之路,追寻我心中的航天之梦!
天宫课堂第三课范文参考
夜已深了……
我翻转过身,望向窗外,广阔而深邃的夜空如同大海,繁密的星星如同海水里的朵朵浪花,不停闪烁,一切都是那么安静而神秘。忽然,天边一颗穿着淡银色“婚纱”的流星划过夜空,留下一道美丽的长弧,随后消失在深不可测的宇宙,给予了我无限的遐想。
神舟十四号的航天员此刻正在做什么呢?在太空飞行是什么感觉呢?我缓缓转过身,慢慢闭上眼睛,逐渐入梦……
梦里,我坐在了全透明的飞船里。我的周围不时飞过各式各样的飞船,船舱里都是老师,原来我们是去参观“天宫”。
我们很快来到了中国空间站,站点停放着成排的航天飞船。空间站的航天员向我们介绍了太空中的实验成果。“我们培育出来的小麦优良品种已经亩产4000斤,我国已经全面推广种植。”瞬间,无边无际的麦田展现在我们眼前,麦子的香味飘来。
“用空间材料建房屋,房屋的保温效果明显好。”弹指间,我们来到冬天雪后的北方,屋内的人都穿着单衣。
真好,真好!我手舞足蹈,十分激动……
突然,我睁开了眼睛。啊,原来这是一场梦,一场飞天梦,一场最美的梦。
我相信我的梦一定会被孩子们实现。未来可期,我对伟大的祖国充满信心!